1. 서 론
2. 광역 범람 해석 모형
2.1 모형의 지배방정식
2.2 시간 및 공간 이산화
2.3 적응형 격자 세분화 기법
3. 모형의 적용
3.1 모의 대상지
3.2 공간 입력 자료
3.3 DEM 보정
3.4 강우 입력 자료
3.5 댐 방류량 반영
4. 결 과
4.1 침수 면적 평가
4.2 침수심 평가
4.3 유출량 검증
4.4 결과 고찰
5. 결 론
1. 서 론
현대에 들어 이상 기후의 영향으로 범지구적인 태풍, 홍수 등 수해(水害)의 강도와 빈도가 지속적으로 증가하고 있으며 국내 또한 매년 집중호우로 지역 곳곳에서 침수 피해가 발생하고 있는 현황이다. 실제 기상청에서 조사한 2020년 전국 평균 강수량은 693.4 mm이며 강우 일수는 28.3일로 평년(1931년~2010년) 강우량 356.1 mm 강우 일수 17.1일 대비 큰 변동 폭이 발생한 것으로 나타났다. 특히 2020년 8월 7일부터 8일까지 이어진 집중호우로 인해 섬진강 유역에 주목할 만한 침수 피해가 발생하였는데, 이는 전북 남원, 전남 곡성, 전남 구례 부근에서 제방 등 수리 시설물이 붕괴하여 강물이 제내지로 유입된 것이 원인으로 나타났다(Lee et al., 2020). 짧은 기간 동안 고강도의 폭우는 여러 지역에서 동시다발적으로 홍수를 발생시키며 이로 인한 인명피해, 주거지 손상, 토양 침식 등은 경제-사회적으로 큰 손실을 야기하기 때문에 이에 대한 대응책이 시급한 상황이다.
홍수 피해를 직접적으로 저감 할 수 있는 구조적 대책은 댐, 저수지 등 물리적 구조물을 설치함으로써 이루어질 수 있으나, 이는 초기 작업 착수과정에 큰 비용과 시간이 발생하며, 지속적인 유지 보수 및 관리가 필요하고 주변 환경에 예기치 못한 부정적인 영향을 줄 수 있다는 한계점이 존재한다. 이에 최근에는 컴퓨터 기술 발전과 더불어 이루어진 수치해석 모형 고도화로 범람해석 모형을 활용한 홍수위험지도 개발 등의 비구조적인 대책 마련이 다수 이루어지고 있는 실정이다.
홍수에 의한 피해 예측 및 대피 경로 마련 등 대책 수립을 위해선 홍수 피해 면적과 지속 시간을 정확하게 산정할 수 있는 범람 모형이 필수적이며(Kim et al., 2019), 일반적인 모형들은 유역의 수문 및 수리학적 흐름 과정을 통합 혹은 독립적으로 계산한다. 대표적인 예로 미국 육군 공병단(USACE)에서 개발된 HEC-RAS 1D/2D 모형은 하도 구간에 대한 1차원 해석과 범람원에 대한 2차원 해석을 혼합 모의하며(USACE, 2021), Bristol University의 Paul Bates에 의해 개발된 분포형 격자 모형 LISFLOOD는 상류단의 수문 곡선을 입력 자료로 활용해 범람 해석을 수행한다(Bates and De Roo, 2000). 그 외 범용적으로 사용되는 범람 해석 모형으론 MIKE21, TELEMAC-2D 등이 있으며, 이들은 유속, 흐름 방향, 피해 면적, 침수심 등의 흐름 특성을 상세히 계산할 수 있다는 장점이 있다. 그러나 해당 모형들은 공통적으로 외부 수문 모형과의 결합 혹은 계산된 월류량 등을 경계 조건으로 하여 연계할 필요가 있기 때문에 제내지와 제외지 간의 유수 소통이 다수 지속적으로 발생하는 홍수 사상에 대해서는 그 적용성에 한계가 있다(Kim et al., 2019). 긴 구간에서 동시다발적으로 발생하는 대규모 홍수 사상의 경우 모의 대상지 전체에 대하여 유역 전체를 모델링 도메인으로 하여 2차원적으로 해석하는 것은 현실적으로 불가능하거나 매우 큰 격자로 인하여 정확도 저하가 불가피 하다.
이러한 점을 보완하기 위하여 개발된 통합형 홍수범람모형인 RRI (Rainfall-Runoff-Inundation) 모형은 강우-유출과 홍수 범람을 동시에 모의할 수 있는 2차원 수리수문해석 모형으로(Sayama et al., 2012) 다수의 연구를 통해 모형의 적용성이 검증된 바 있다(Nastiti et al., 2015; Sayama et al., 2017; Kudo et al., 2016; Lee, 2022). RRI 모형 이외에도 Anselmo et al.(1996), Saksena et al. (2020) 등에서 확인할 수 있다. 하지만 RRI 모형을 포함한 기존 연구들은 수백 m 이상의 고정된 격자를 사용하여, 정확도에 한계가 있었으며, 또한 메콩강 유역 등의 매우 넓은 지역에 적용할 경우 정확성 및 계산효율 양쪽에서 성능의 저하가 발생하였다.
본 연구에 사용된 광역 범람 해석 모형 AMRI은 전체 영역에 대하여 균일한 고해상도 격자를 생성하는 대신, 모의 중에 격자를 재구성해 정밀한 해상도가 필요한 영역만을 고해상도로 표현하여 효율적인 계산을 수행하고자 적응형 격자 세분화 기법(Adaptive mesh Refinement, AMR)을 도입하였다. 해당 기법은 댐 붕괴 홍수 범람 모의(Lee et al., 2013; Wang and Liang, 2011), 퇴적물 이송(Huang et al., 2015) 등 다양한 흐름 해석 분야에서 적용되었으며 의미 있는 수준의 연구 결과를 도출하였다. 모형의 구축에 있어 섬진강 유역 전체에 대한 수문학적 유수 소통을 나타내기 위하여 저해상도의 격자를 배치하였으며, 실제 홍수 사상이 발생한 지점에서의 수리학적 침수 현상을 면밀히 계산하기 위하여 상대적 고해상도의 격자를 배치하여 모델링을 수행하였다. 개발된 모형은 아직 초기 단계로 검증이 이루어진 선행 연구 사례가 다소 미흡한 바 있으나, Dasallas et al.(2022)은 개발된 본 모형을 필리핀 Marikana-Pasig 유역에 적용하여 대규모 범람 해석을 통해 높은 수준의 재현성을 확인하였다.
본 연구에 사용된 모형의 핵심적인 특징은 수문학적 유출과 수리학적 범람 현상을 동시에 계산하여 광범위하게 발생하는 홍수 사상들을 적은 시간에 효율적으로 해석할 수 있다는 점이다. 모형의 검증을 위해 20년 8월 섬진강 유역에서 발생한 대규모 홍수 사상을 대상으로 유역 모형을 구축하였으며 실제 조사가 이루어진 10개의 범람 피해 발생지에 대한 범람 해석을 수행하였다. 또한 유역 규모의 해석이 이루어지는 만큼 유출량 계산에 영향을 미칠 수 있는 유역 내 댐 방류량을 경계 조건으로 반영함으로써 모형의 재현성을 향상을 도모하였다. 모형의 범람 해석 성능은 조사된 관측 침수심, 유출량, 침수 면적과 같은 흐름 특성 분석을 통하여 평가되었으며 이를 통해 본 논문에서는 모형의 검증 및 향후 개선 방안, 활용 방안들에 대하여 논의하였다.
2. 광역 범람 해석 모형
본 모형은 AMR 알고리즘에 따라 수리학적 흐름 해석 및 침수계산을 위한 고해상도의 수리 셀(Hydraulic Cell), 강우 유출 및 홍수 전파 추적을 위한 상대적 저해상도의 수문 셀(Hydrological Cell, H cell), 그리고 두 격자 사이에 위치하여 두 격자 간의 유수 소통을 효율적으로 계산하기 위한 수리적 접합 셀(Connecting Cell, Con h cell)을 생성한다. 여기서 수문 셀은 일반적으로 산악지대에 위치하며 1차원 흐름 방향을 가지고, 홍수 사상이 발생한 평지의 경우 이웃한 셀들 간의 침수 해석을 위한 수리 셀이 할당된다. 수문 셀은 지형의 경사, 고도에 따라 생성된 흐름 방향으로 1D Kinematic Eq을 통해 모의 대상지로 향하는 유출량을 계산하며, 접합 셀을 통해 유입된 유출량에 대하여 수리 셀에서 2D Shallow water Eq로 해당 영역에 대한 범람 해석을 수행한다(Fig. 1). 모형의 개발 및 알고리즘에 관한 내용은 Dasallas et al.(2022)에 상세히 서술하였다. 또한 물 순환에 있어 홍수 유출량에 가장 많은 부분을 차지하는 지표 유출량과 지표하 손실에 핵심적인 원인인 토양 수분 침투 과정은 홍수 범람 해석에 매우 주요한 성분 중 하나이다. 이에 모형은 간단하고 여러 다양한 토질에 적용이 가능하며, 다수의 수리 모형 및 수문 모형에 적용되어 적용성이 검증된(Ma et al., 2010; Kale and Sahoo, 201l; Park and Hur, 2008) Green-Ampt 물리적 모형(Green and Ampt, 1911)을 선정하였다.
2.1 모형의 지배방정식
수문 셀(Hydrologic cell)에서 이루어지는 강우 유출 해석을 위한 지배방정식은 다음과 같은 1D kinematic wave 방정식이다(Eq. (1)).
는 수심, 는 시간, 는 단위 너비당 유출량, 는 단위 거리, 은 강우 강도를 의미한다. 수심과 유출량의 관계는 Manning 방정식을 사용하며 다음과 같다(Eq. (2)).
여기서 은 Manning 조도계수, 는 경사도를 의미한다. Saint-Venant 식에서 흐름에 의한 가속도, 중력 및 압력 항을 생략한 형태인 Kinematic Wave 방정식은 역확산 효과를 생략할 수 있고 급경사 지역에 적용할 수 있으며(Cristina and Sanalone, 2003), 강우-유출에 의해 발생하는 지표흐름 해석을 위해 보편적으로 적용되고 있다(Park and Hur, 2008).
수리적 흐름 및 침수계산을 위한 수리 셀(Hydraulic cell)의 지배방정식은 다음과 같은 2D-shallow water equation이다(Eqs. (3) and (4)).
여기서 와 는 수평 및 수직 방향을 나타내며, ,,,는 각각 보존형 변수, 와 방향의 흐름항을 의미하여 는 생성항을 의미한다. 와 는 와 방향으로 평균 수심 유속, 는 중력가속도, 와 는 , 방향으로의 하상 경사, 는 마찰경사를 의미하며 Manning식에 의한 마찰경사는 Eq. (5)을 통해 도출할 수 있다. 여기서 은 Manning의 조도계수이다.
Eq. (6)은 2D shallow water equation의 Kinematic wave 형태로 수리 셀과 수문 셀을 연결하는 접합셀의 계산에 사용된다. 이는 관성항과 중력항의 균형과 역확산 효과가 발생하지 않음을 가정하며, 강우 유출로 인한 침수 해석이 안정적으로 이루어질 수 있도록 한다.
토양 속성에 따른 침투량 산정을 위한 Green and Ampt (1911) 방정식의 누적 침투량과 침투능은 다음과 같다(Eqs. (7) and (8)).
여기서 는 포화 수리 전도도, 𝜓는 습윤선에서의 토양 흡윤 수두, 는 유효 공극률, 𝛥𝜃함수비 변화를 의미한다.
2.2 시간 및 공간 이산화
본 모형은 유한체적법(Finite Volume Method, FVM)에 적용하여 시·공간적으로 이산화하며, 인접한 두 제어체적(Control Volume) 사이의 유량 교환은 셀 간의 수위 차이에 근거하여 평가된다. 이때 2차 정확도를 만족하는 이산화 식은 다음과 같다(An et al., 2018).
여기서 는 격자 ,의 면적이며, 는 시간 간격, 은 특정 시점을 나타낸다. 는 -방향의 플럭스항, 는 생성항, 그리고 는 이차 정확도 보정을 위해 추가된 항이다. 해당 식은 2차 정확도를 유지하여 위하여 시간에 대하여 Predictor-Corrector 두 단계로 이산화하였다. 해당 기법은 먼저 예측(Predictor) 단계에서 /2 시점의 임시 보존량을 계산한다.
예측값 을 적용하여 /2 즉, 중간 시점의 Flux 를 계산한 뒤, 보정(Corrector) 단계에서 전체 시간 간격 에 대한 보존량을 갱신한다.
이에 따라 시간 및 공간에 대하여 2차 정확도를 확보할 수 있으며, 보다 상세한 이산화 과정 및 well-balanced 기법에 대해서는 An and Yu (2011)에 상세히 서술하였다.
2.3 적응형 격자 세분화 기법
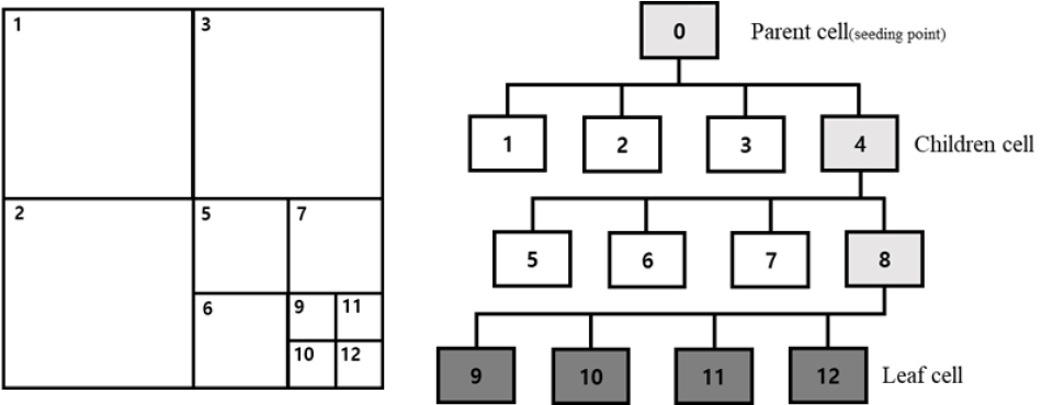
모형에 적용된 적응형 격자 세분화(Adpative Mesh Refinement, AMR) 기법은 흐름 해석에서 핵심적인 요소 중 하나인 지형의 특성을 효율적으로 반영하기 위해 적용되었다. 지형이 급변하거나 복잡할 경우 물의 흐름은 갑작스럽게 변동되고 이러한 특성을 정확히 반영하기 위해서 일반적인 수치 모형들은 수백만 개의 고해상도의 격자를 구성하며 이를 효율적으로 계산하기 위해 최근 수많은 코어를 포함하는 GPU 가속 기법을 적용한 병렬 계산법에 관한 연구가 다수 이루어지고 있다. 그러나 고해상도의 동일 직교 격자를 사용할 시 구축의 단순화가 이루어지지만, 복잡한 지형을 표현할 때 지형 변화가 거의 없는 산지나 침수와 무관한 지역도 동일 해상도로 계산해 계산 효율성이 크게 떨어지게 된다(An et al., 2018). 또한 코드 구현이 어렵고, 메모리 용량이 제약되며, 데이터 전송 병목 등과 같은 구조적 한계를 가진다. 이에 본 연구는 AMR 기법을 CPU 기반 병렬 계산(OpenMP)을 통해 구현하였으며 이는 알고리즘상에서 코드상에 구현이 상대적으로 단순하며 수리학적 침수 해석과 같은 상세한 지형 반영이 필요한 부분만의 격자 밀도를 높여 효율적인 계산 수행이 가능하다는 장점을 가진다. 모형의 알고리즘은 Dasallas et al.(2022, 2024)에 의해 실제 홍수 사례에 적용되어 유효성이 검토되었다. 해당 기법을 사용해 구축된 적응형 분할 격자는 쿼드트리격자(Quadtree)를 기반으로 Liang et al.(2008)는 격자의 생성과정을 다음과 같이 나타내었다.
(1) 모의 대상 영역에 대하여 초기 직교 격자 형성
(2) 초기 직교 격자를 4개의 셀로 4분화
(3) 설정값에 따라 필요시 개별 셀을 다시 4분화하나, 인접한 셀 간 크기를 2배 이내로 하도록 함
(4) 위 과정의 반복을 통해 격자의 수와 격자 세분화 정도를 설정
쿼드트리 알고리즘은 위와 같은 규칙으로 반복적으로 세분화 작업을 수행하며 지형의 경계면 특성, 수심, 흐름 특징 등 대상 영역의 물리적인 특징을 격자에 반영한다. 초기 직교 격자가 위치한 지점을 Seeding point라고 하며 이를 기준으로 하위격자가 생성되고, 이는 다시 4개로 분할된 하위격자에 대한 상위격자의 역할을 수행한다. 이렇게 생성된 구조를 parent cell (상위격자)과 Children cell (상응하는 하위격자)이라 칭하며 이들은 Pointer를 가진 정수 벡터화되어 격자 간의 주소를 가지고 계산을 수행한다. 해당 알고리즘에 대하여 모형은 계산 수행에 필요한 가장 큰 격자 크기를 가지는 parent cell에 Level 0을 부여하며 이는 사용자의 설정에 따라 계산 중 적절히 격자 분할이 이루어진다. 모형에 적용된 쿼드트리 알고리즘의 구동 방식을 Fig. 2에 시각적으로 나타내었다.
알고리즘의 격자 세분화 트리거 조건은 다음과 같다. 특정 셀 의 수심을 , 의 상·하·좌·우에 이웃한 셀을 각각 라 할 때,
여기서 는 0.1m이고, 는 현재 셀과 주변 셀의 수심 차이 중 가장 큰 값을 의미하며, 이를 만족할 경우 세분화 대상으로 설정한다.
3. 모형의 적용
3.1 모의 대상지
섬진강 유역은 대한민국 중서부 남해안에 위치하며 길이는 223.8 km이며, 유역 면적은 4,911.9 km2에 달한다. 지역 주민들의 농업, 어업, 문화적 활동 중심지이며 특히, 섬진강 댐은 수력발전과 호남평야 농업용수, 생활용수 공급, 수재해 등에 대응하는 중요한 역할을 한다. 이러한 상황에서 2020년 8월에 남부지방을 강타한 집중호우로 인해, 섬진강 유역 대부분 지역에서 200년 빈도 이상의 확률 강우가 발생하였다. Lee et al.(2020)의 조사에 따르면 섬진강 유역 8월 7일과 8월 8일간 유역 평균 강우량은 355 mm이며, 특히 남원과 순창 두 지역의 강우량은 각각 431 mm, 465 mm로 지속 시간 48시간 기준 500년 빈도 확률강우량을 초과하였으며 이는 섬진강 유역에 대규모 침수 피해를 유발한 것으로 보인다. 100년 빈도의 설계 강우로 계획 하천인 섬진강 수계 내 하류부부터 남원, 곡성, 구례, 하동, 화개장터 등에 이르기까지 많은 피해가 발생하였으며 곡성군에 위치한 금곡교 근방에서 특히 큰 규모의 하천 범람이 발생하였다. 집중호우 초기 금곡교와 접한 도로 부근의 제방고가 주변 제방고보다 낮아 이를 통하여 강물이 제내지로 유입되었고, 계획홍수위보다 높아진 홍수위가 지속되자 금곡교 인근 제방 취약부의 일부가 붕괴되며 남원시 금지면의 농경지 마을 시설에 유례없이 큰 피해를 발생시킨 것이다(Lee et al., 2020). Table 1에 유역 내 발생한 침수 피해들에 대한 자세한 현황 조사 결과를 4가지 Area 별로 구분하여 제시하였으며 Fig. 3에 이를 가시화하였다.
Table 1.
Investigation of the 2020 Flood damage in the Seomjin river basin
3.2 공간 입력 자료
모형 구축을 위해 필요한 공간 입력자료는 수치지형도(Digital elevation model), 흐름방향(Flow direction), 경사도(Slope), 침투 매개변수(Infiltration parameter), 토지이용도(Landuse map)로 지형의 물리적인 특성을 반영한다. 일반적인 분포형 모형들에 있어 입력 자료의 격자 크기가 작으면 작을수록 정확한 계산이 가능하지만, 공간 해상도의 증가에 따라 모의 격자수가 공간 해상도의 제곱에 비례해 증가하며 컴퓨터 자원 및 계산 시간이 과도히 많아지는 한계가 있다(Choi et al., 2023). 이에 국토지리정보원에서 제공 받은 10m 격자 크기의 수치지형도를 섬진강 유역 면적을 고려하여 적절한 크기로 Resampling하였고, 이를 기반으로 흐름방향과 경사도를 생성하여 모형의 수문학적 유출 계산 및 수리학적 흐름 해석을 위한 입력 자료를 구축하였다. 지형의 거칠기와 같은 특성을 나타내는 조도는 하도의 유출 특성에 큰 영향을 미치는 요소 중 하나로, 지표면의 표면류(Overland Flow)의 흐름 속도를 완만하게 하고(Lee et al., 2013), 식생 지대의 경우 하도 흐름에서의 물리·수리적 거동을 변형시켜, 하도 중간부와 강둑의 유속 차를 증가시키는 등(Abu-Aly et al., 2014) 흐름 거동에 영향을 주기 때문에 범람 모형과 같은 수치 모형의 필수적으로 고려된다. 이에 토지 특성에 대한 각 조도를 반영하기 위하여 환경부에서 제공하는 토지이용도 활용하여 불투수율과 토지피복분류에 대하여 토지별 조도계수(Table 2)를 선정하였으며, Manning-Landcover map을 구축하였다. 또한 토양 침투량 계산을 위하여 Green-Ampt의 매개변수를 격자 형태의 입력 자료로 구축하였으며 Chow et al. (1988)의 정량화된 토양별 매개변수 값들을 사용하였다(Table 3).
Table 2.
Roughness coefficient for Landcover (Vieux, 2004)
| Class | Land cover | Roughness coefficient |
| 1 | Water Area | 0.03 |
| 2 | Forest | 0.10 |
| 3 | Wetland | 0.05 |
| 4 | Farmland | 0.035 |
| 5 | Urbanization | 0.015 |
| 6 | Bare ground | 0.035 |
| 7 | Snow/Ice | 0.10 |
| 8 | Clouds | 0.10 |
| 9 | Rangeland | 0.15 |
Table 3.
Green-ampt infiltration parameters (Chow et al., 1988)
| Class | 𝜓 | ||
| Sand | 3.27E-05 | 0.0459 | 0.437 |
| Sandy loam | 3.03E-06 | 0.1101 | 0.453 |
| Silty loam | 1.81E-06 | 0.1668 | 0.501 |
| Loamy sand | 8.31E-06 | 0.0613 | 0.437 |
| Silty clay loam | 2.78E-07 | 0.273 | 0.398 |
| Clay | 8.33E-08 | 0.3163 | 0.475 |
3.3 DEM 보정
입력 자료 구축 중 일부분이 실제 지형을 제대로 반영하지 못함을 확인하고 일부 지점에 대한 수치지형도 수정 작업을 수행하였다. 남원시 금곡교 부근(Fig. 4)의 P1 지점에서 다리로 인해 하상도로 등의 하도 부근 구조가 가려져 있었고, P2~P4 지점의 경우 홍수 시에 물이 흐를 수 있는 일종의 암거 형태의 구조물이 존재하였으나, 이러한 요소들이 기존에 구축되었던 수치지형도에는 제대로 반영되지 않았다. 이러한 물리적 특징은 범람 발생 시에 흐름이 발생하는 하도로 형태로 나타날 수 있으며 모형의 계산에 있어서 일종의 제방의 역할을 하여 유수 소통을 정확히 포함하지 못할 수 있다. 이에 하상도로와 금곡교 사이의 고도 차이와 굴다리 연직 높이를 고려하여 GIS Tool의 Cell statistic 기능으로 일부 고도 수정을 수행하였다.
3.4 강우 입력 자료
기존에 사용하는 대다수의 범람 해석 모형은 상류와 하류의 수위와 유출량, 필요에 따라 지류 하천의 유입과 유출에 대한 경계조건을 활용하며(Pappenberger et al., 2006), 실제 홍수 사상을 재현하거나 정확한 예측을 위해서는 정밀도 높은 수문 자료를 필요로 한다. 그러나 환경과 상황에 따라서 관측값의 부재가 발생하는 것은 필연적이며, 유출량과 같은 흐름 특성을 관측하고 보간하는데에는 기술적인 한계가 분명히 존재한다. 이에 본 모형에서는 이러한 경계조건의 입력을 최소화하고자 하였으며 강우 자료만을 반영한 계산 수행이 가능하다. 이때 부재가 발생하는 하도 초기 수위 조건의 경우 Warming-Up 기간을 전체 모의 기간에 적절히 포함하여 대체하였다. 모형의 알고리즘은 Thiessen 가중법을 활용하여 강우관측소의 관측 강우를 공간 분포 격자 강우로 변환하며 분포시킨다. Thiessen 가중법의 유역 평균 강우량 산정 방법은 각 관측소가 지배하는 면적을 전체면적으로 나누어 가중치를 구한 후 해당 면적에 해당하는 강우량을 곱해 유역 평균 강우량을 산정하며 관측 강우는 섬진강 유역 내-외부에 위치한 기상청 소속 ASOS-AWS 38개소의 관측 강우를 수집하여 적용하였다(Fig. 5).
3.5 댐 방류량 반영
댐은 다목적 용수의 공급, 발전, 오염 물질 여과, 여가 공간 제공, 가뭄 대비, 홍수 조절 등 다양한 목적으로 사용되고 있는 중요한 수리구조물이다. 특히 댐 방류는 하류 수위 변화 및 유속 증가로 수리구조물 및 제방 등의 파제침식을 유도함으로써 해당 부근의 침수 가능성을 증가시킬 수 있기 때문에 급격한 강우가 발생하는 홍수기의 재난 예방에 주요한 요소 중 하나이다. 또한 본 연구에 사용된 모형은 유역 단위의 광역 범람 해석이 이루어진다는 특징을 가지기에 홍수기 대량의 댐 방류량을 적용하는 것은 실제 흐름 양상을 재현하는데 수치적으로 큰 영향을 미친다. 따라서 모형을 활용한 범람 해석에 있어 선정한 홍수 사상의 재현성 향상을 위하여 섬진강 유역 내 위치한 섬진강 댐, 동복댐, 주암댐, 보성강 댐 총 4개의 제원 및 방류량을 조사하여 경계조건으로 입력하였다(Fig. 6).
4. 결 과
구축된 모형의 지형 입력 자료는 유역 전체 규모를 고려하여 1,000 m×1,000 m 크기의 격자에 Level 0을 부여하였으며 이를 기준으로 격자 세분화가 이루어진다. 유역 내 대다수 산악지대에 Level 0가 설정되어 수문학적 유출량 계산이 이루어지며, 수리학적 범람 해석을 위하여 실제 범람 발생지에 대하여 면밀한 흐름 해석을 위해 Level 6(15.625 m×15.625 m)의 격자 크기를 할당하였다. 하도 또한 Level 6의 조건으로 격자 세분화가 이루어졌으며 이는 수문 격자에서 계산된 유출량과 범람 발생지와의 유수 소통을 면밀히 하는 데에 그 목적을 둔다(Fig. 6). 본 연구에서는 조사된 섬진강 침수 피해가 8월 7~8일 사이에 다수 확인된 점과 모형 계산의 적절한 Warming-up을 고려하여 강우 상승 경향이 포착되기 시작한 5일을 기점으로 안정적으로 소강 시기에 진입한 9일까지를 모의 기간으로 설정하였다. 또한 모형의 검증뿐 아니라, 유역 규모 해석에서 댐 방류량의 영향이 재현성에 미치는 영향을 확인하기 위하여 적용 유무에 따라 2가지 Case로 구분하여 광역 범람 해석을 수행하였다. 모형의 계산 결과는 침수 피해 발생 지점의 밀집도를 고려하여 4개의 Area로 구분하였으며, 홍수 범람에 의한 침수 기준이 명확히 존재하지 않는다는 점을 고려하여 침수심을 0.1 m부터 침수로 판단하여 침수면적·침수심 분석이 이루어졌다. 추가적으로 범람 피해 발생 인근부에서의 유출량에 대하여 정량적 비교·분석을 수행하였다. 유출량의 경우 남원시의 금곡교, 구례군의 구례교, 화개장터 인근 남도대교를 대상으로 하였으며 이를 Fig. 7에 가시적으로 제시하였다.
4.1 침수 면적 평가
Fig. 8에 계산을 통해 가시화된 모의 결과를 Area 별로 제시하였으며 그 값들을 Table 4에 정리하였다. Area A의 경우 Case 1과 Case 2 모두 관측 침수 면적 대비 89.62%에 해당하는 4.71 km2를 계산하였고, Area B 또한 약 96.02%에 해당하는 11.01 km2를 계산함으로써 동일하게 높은 정확도를 가지고 침수 면적 계산을 수행하였다. 다음으로 Area C에서는 Case 1이 관측치의 약 93.63%, Case 2가 약 90.38%의 면적을 계산하였으며 미소한 차이를 보였으나 모두 90% 이상의 높은 정확도를 확인할 수 있었다. 마지막 Area D의 경우 소규모 침수 지역으로 Case 1이 88.66%, Case 2가 83.06%의 일치도가 계산되며 상대적으로 정확도가 낮게 나타났지만, 절대 면적 차이는 0.01 km2 이하로 매우 작으며 이는 전체적인 결과 해석에 큰 영향을 미치지 않는 수준으로 판단된다. 결과적으로 Area와 Case에 따라 근소한 차이가 발생하였으나, 전반적으로 모두 높은 수준의 일치성을 가지고 계산이 이루어지는 것을 확인할 수 있었다.
Table 4.
Inundation area analysis
4.2 침수심 평가
침수심의 경우 행정안전부에서 제공하는 침수흔적도의 범례를 기준으로 삼아 모의 결과와 비교 분석을 수행하였다. 행정안전부의 ‘재해지도 작성 기준 등에 관한 지침’을 살펴보면 침수심을 그 높이에 따라 0.0~3.0 m 범위로 구분하며 등급별로 0.5 m 및 1.0 m 단위로 표기하여 그 간격을 조정토록 하는 바 있다. 해당 설명을 돕기 위해 Fig. 9에 섬진강 유역 침수흔적도와 범례를 첨부한다(MOIS, 2020). 이에 먼저 범람 발생지의 실제 침수 흔적 조사를 통하여 침수 발생이 확실시되는 지점들을 선정하였으며, 지형에 따라 마을이 위치한 5개 지점(Rural village point)과 경작지에 해당하는 20개의 지점(Farmland point)들로 구분하였다(Fig 10). 해당 지점들에서 계산된 침수심은 Area B와 Area C에 해당하는 침수흔적도와의 대조를 통하여 평가가 이루어졌으며 결과는 다음과 같다(Table 5). 모의 결과는 CSI (Critical Success Index; 임계 성공 지수)를 활용하여 정량적으로 비교·검증 되었으며 먼저 Area B에 포함된 총 12개 지점(R1 및 F1~F11)에 대한 분석을 수행하였다. 관측 침수심 대비 Case 1과 Case 2 모두 CSI 0.83로 동일하게 높은 재현율을 나타내었으며, Case 간 비교해 보았을 때 대상 지점의 침수심 오차가 미미한 것으로 보아 해당 지역에서는 댐 방류량 적용 여부가 큰 영향을 미치지 않음을 확인할 수 있었다. 반면 Area C에서는 Case 1과 Case 2강의 뚜렷한 차이가 나타났다. 해당 지역은 R2~R5와 F12~F20으로 구성되어 있으며, 총 12개 지점에 대해 비교가 이루어졌다. 결과 Case 1과 Case 2는 각각 CSI 0.54, 0.62를 보였으며 특히, 댐 방류량을 적용하지 않은 Case 1의 경우 F12에서 최대 1.65 m의 침수심 차이 등 일부 Area의 지점들에서 침수심을 과대 추정하는 경향을 확인할 수 있었다. 이와 같은 경향은 Area C 전반에서 관찰되었으며, 댐 방류량을 적용한 Case 2가 상대적으로 일치도 높은 결과를 보였다.
Table 5.
Flood depth analysis
4.3 유출량 검증
유출량 분석은 Area B 상류부에 위치한 금곡교, Area C 상류부의 구례교, 그리고 Area D 화개장터 인근의 남도대교를 대상으로 수행하였다. 각 지점에서는 관측소별로 수위-유량 곡선(Rating Curve)을 이용하여 도출된 관측 유출량을 기준으로 모의 결과와 비교·분석을 진행하였다. 분석 결과 산점도 및 유출량 변화 그래프를 Figs. 11 and 12에, 모형 성능 평가 지표 결과를 Table 6에 제시하였다. 먼저 금곡교 지점의 경우 Case 1과 Case 2 모두 동일하게 R2=0.72, NSE=0.42로 유사한 수준의 상관성을 보였다. 해당 지점에선 고유량 구간에선 양호한 결과를 보이나, 8월 7일 11시경 관측치 331 CMS (Cubic Meter per Second) 대비 Case 1, Case 2 각각 예측 유출량 23 CMS, 22 CMS를 계산하는 등 저류량 부근에서 유량 변동 경향을 낮게 재현하였다(Figs. 11 and 12(a)). 반면 구례교 지점은 Fig. 11(b)에서 볼 수 있듯이 Case 2에서 높은 수준의 모델 평가 지표 값들이 도출되며 유량 변동 경향을 우수하게 재현하고 있는 것을 확인 할 수 있었다. 특히 8월 8일 14시에 발생한 첨두 유출량 약 8557 CMS에 대하여 예측 유출량 8074 CMS로 약 5.63% 오차만을 보이며 매우 근접한 값을 계산하였다. 반면 Case 1은 현저히 낮은 지표값들을 보이며 상대적으로 실제 발생 시점 대비 빠르게 예측하거나 과대·과소 추정하는 경향을 보였다. 산점도 Fig. 12(b) 또한 Case 2의 점들이 추세선 근처에 밀집되어 있어 전반적으로 우수한 예측력을 보였으나, Case 1은 분산이 크고 과대 모의 경향이 나타남을 확인할 수 있다. 남도대교의 경우 두 Case 모두 NSE 수치는 동일한 수준으로 계산되었지만, R2의 경우 Case 1이 0.81, Case 2가 0.92로 Case 2에서 상대적으로 높은 수준의 유동 변동 경향을 나타내었다. 그러나 8월 8일 15시에 발생한 첨두 유출량 13,084 CMS 대비, Case 1 10,877 CMS, Case 2 9,173 CMS로 두 Case 동일하게 다소 수치적 차이가 발생하였다. 결론적으로 산점도 Fig. 12(c)에서 확인 할 수 듯이 두 Case 모두 관측값과의 선형성이 유사하게 유지되었지만, 그 크기가 과소 추정되는 것으로 확인된다.
Table 6.
Model evaluation metrics
4.4 결과 고찰
먼저, 침수 면적의 경우 Case 1이 Case 2에 비해 수치적으로 미소하게 높은 값을 보였으나, 두 Case 모두 실제로 침수가 발생하지 않은 지역까지 과대 산정되는 사례가 다수 확인되었다. 이러한 원인을 분석한 결과, 격자 Resampling 과정에서 하도 인근 제내지 제방부의 고도가 뭉개져 낮게 계산되는 현상이 확인되었으며, 또한 현재 모형이 별도의 배수 알고리즘 없이 지형 형상에 따른 자연적·물리적 배수에만 의존하고 있어 실제 홍수 사상을 충분히 반영하지 못한 것으로 판단된다. 댐 방류량 적용 유무의 영향은 Area C가 위치한 구례교 인근부터 하류부까지 침수심과 유출량 계산 결과에서 확연히 확인할 수 있었다. Area A와 B는 단순히 섬진강 댐 하나의 방류량의 영향만을 받았을 뿐 아니라, 섬진강 댐의 하도 흐름이 해당 지역에 도달하는 데에는 약 54.8km의 거리 차이가 있어 Case 별 모의 결과에 큰 영향을 미치지 않았으나, C와 D는 그 외 3개 댐의 방류량의 영향을 받아 계산 결과에 큰 차이가 발생한 것으로 판단된다. 침수심의 경우 CSI 지표를 통해 확인한 결과 Case 2에서 전반적으로 우수한 재현성을 보였다. 그러나 하천 수위 측면에서는 관측치에 비해 다소 과소 산정되는 경향이 나타났으며, 반대로 제내지에서는 과대 산정되는 특징이 확인되었다. 이러한 차이는 여러 요인에 기인할 수 있으나, 가장 근본적인 원인은 본 모형이 지형 정보를 DEM 기반의 표고 자료만 활용하여 하도 형상을 충분히 반영하지 못한다는 점으로 판단된다. 실제 홍수 상황에서는 하천 단면이 일정 수준의 수량을 저장·전달해야 하나, 모형에서는 이러한 하도 수용 능력이 충분히 고려되지 않아 제내지로의 유입량이 과대하게 산정된 것으로 해석된다. 유출량 또한 지역별로 상이한 바 있으나 상대적으로 Case 2에서 유량 변동 경향성을 높은 수준으로 도출하였다. 그러나 모든 관측 지점에서 공통적으로 고유량에 가까울수록 모형의 모의 유출량의 불확실성이 발생하며 과대 혹은 과소 추정하는 등 한계점을 확인할 수 있었다. 이에 대한 원인은 다양하게 존재하나, 근본적인 원인은 비교 대상 자체인 지점별 유출량의 불확실성을 들 수 있다. 본 연구에서 사용된 유출량은 수위-유량 관계곡선(Rating Curve)을 적용하여 산정된 값으로, 이는 수위의 연속 관측을 바탕으로 비선형 곡선을 도출함으로써 유량 거동을 쉽게 추정할 수 있는 장점을 가진다. 그러나 이는 일반적으로 중·저수위 구간의 관측 자료를 기반으로 구축되기 때문에, 홍수기와 같은 고수위 구간에서는 관측자료가 부족하여 외삽에 의존하게 된다. 그러나 이러한 외삽 유량은 실제 고유량 조건에서 발생하는 하천 단면의 변화, 범람, 수문 작동 등 수리학적 조건 변화를 충분히 반영하지 못한다. 또한 수위-유량 관계곡선 자체가 정상류(steady flow)를 가정하기 때문에, 고수위 조건에서 발생할 수 있는 부정류(Unsteady flow), 역류(Backwater), 수력도약(Hydrrulic jump) 등의 현상을 고려하지 않아 도출된 유량은 근본적으로 불확실성을 내재한다. 따라서 이와 같이 산정된 유출량을 모형 계산 결과와 비교·분석하는데에는, 관측 자료 자체의 불확실성이 모형 검증에 직접적인 제약 요인으로 작용함을 고려해야 한다. 종합적으로 분석한 결과 모형은 높은 수준으로 광역 범람 해석을 수행하며 댐 방류량 적용을 통해 정확도를 상승시킬 수 있었으나, 특정 지점과 시점의 흐름 특성을 과소 혹은 과대 모의 하는 등 다소 미흡한 결과를 보이는 것으로 확인되었다.
5. 결 론
본 연구는 기존의 범람 해석 기법의 한계점 및 단기간 고강도 폭우로 인한 대규모 홍수 사상 분석의 필요성에 기안하여 개발된 광역 범람 해석 모형의 적용성 검토를 수행하였다. 모형은 통합형 수리-수문해석 모듈을 포함하여 수리학적 범람 해석과 수문학적 유출 해석이 동시에 이루어진다는 특징을 가지며, AMR (Apadtive Mesh Refinement; 격자세분화기법)을 적용하여 모의 대상지에 대한 효율적인 계산을 수행한다. 20년 8월 대규모 홍수가 발생한 섬진강 유역을 모의 대상지로 하였으며 유역 전체 규모에 대한 모형 구축이 이루어졌다. 홍수 사상을 나타내기 위하여 기상청의 AWS, ASOS 관측 강우 자료를 수집하였고, 섬진강 유역 내 4개의 댐 제원 및 유출량을 수집하여 모형의 경계조건으로 적용하였다. 모형은 댐 방류량 반영의 유·무에 따라 2가지 Case로 구분되어 계산이 이루어졌으며, 범람이 발생한 지역에 따라 4가지 Area로 나뉘어 결과 분석이 이루어졌다. 결과 모형은 성공적으로 광역 범람 해석을 수행하였고, 지역에 따라 그 차이가 상이하나 댐 유출량 반영을 통하여 유출 특성을 좀 더 면밀히 재현할 수 있었다. 그러나 연구를 통해 모형의 몇 가지 한계점을 확인할 수 있었으며 이는 다음과 같다.
첫 번째는 댐 방류량 반영 방식에 따른 잠재적인 한계점이다. 현재 알고리즘은 특정 시점에서 관측된 방류량을 단순히 댐이 위치한 격자에 부가적으로 입력하는 경계조건의 형태로 구현되어 있으며 이러한 방식은 실제 댐이 특정 수위까지 저수한 후 방류를 개시하는 운영 특성을 충분히 반영하지 못해 결과적으로 물 수지 측면에서 불균형을 초래할 가능성이 있다. 따라서 향후에는 Auto-Rom 알고리즘과 같이 댐 관련 모형 알고리즘을 참고하여 알고리즘의 방류량 적용 방식을 개선할 필요가 있으며, 더 나아가 하도 지형 반영, 배수 효과, 지하수 이송 등 실제 유동 특성을 알고리즘화하고 이에 따른 매개변수를 정밀하게 조정함으로써 모형의 고도화를 이루고자 한다.
두 번째 한계점은 수문 입력 자료로서 단순 강우 강도를 입력하였다는 점이다. 본 모형은 침투량에 대해서는 Green-Ampt 공식을 적용하였으나, 그 외 지표 유출, 증발산과 같은 손실량을 반영하지 않고 계산이 이루어지고 있다. 따라서 실제 유효 강우보다 더 많은 강우가 유출 계산에 포함되는 결과를 초래할 수 있으며 이는 일부 상황에서 유출량 및 첨두 유량을 과대 추정할 수 있기 때문에 유효 강우 산정을 위한 별도의 연구가 추가적으로 이루어져야 한다.
세 번째 한계점은 Manning 조도계수와 Green-Ampt 매개변수 등을 문헌에서 제시하는 그대로 적용하고 있다는 점이다. 모델링이 현실의 복잡한 물리적 흐름 거동을 단순화하는 만큼, 이러한 핵심 매개변수에 대한 보정과 민감도 검토는 필수적이다. 그러나 본 모형은 매개변수를 분포형(격자 기반)으로 부여하는 구조적 특성상 개별 지점에 대한 세밀한 조정에는 한계를 가지고 있다. 이에 따라 추후 실제 현장 수위-유량 및 토양 수문 특성 자료를 활용하여 구역화 보정과 같은 모듈 개발과 매개변수 보정 및 체계적인 민감도 분석이 이루어져야 한다.
네 번째 한계점은 모형이 가지는 공간적 적용 범위에 관한 것이다. 본 모형은 대상 유역의 규모에 따라 적절한 격자 크기를 설정함으로써 구축 자체에는 제약이 없으나, 아마존강(유역 면적 약 7,050,000 km2)과 같은 초거대 유역에 적용할 경우 과도하게 큰 격자를 배치하게 되면, 하나의 격자 내에 다양한 지형·수문학적 특성이 혼재되어 범람 해석 결과의 신뢰도가 저하될 수 있다. 따라서 모형을 활용한 추가적인 연구를 통하여 적용 가능한 대유역 범람 해석 범위에 대한 정량적 평가와 함께 거대 유역 규모 해석 시 특정 유역이 보유하고 있는 특성 등을 반영할 수 있는 모듈의 추가 개발이 필요할 것으로 보인다. 또한 소규모 지류 하천이나 도시 지역과 같이 복잡한 하도 형상과 다수의 수리구조물, 정밀하고 복잡한 지형 특성, 다양한 배수 시스템을 포함하고 있는 경우에는 이러한 요소들을 직접적으로 고려할 수 있는 모듈을 보유하지 않아 이와 같은 지역에 대한 상세 범람 해석에는 부적절할 수 있다.
그러나 본 모형의 목적은 모든 물리적인 요소가 상세히 반영된 소규모 지역에 대한 유체의 물리적 거동 및 현상 파악이 아닌, 동시다발적으로 발생하는 대규모 광역 범람 해석에 있다. 이러한 관점에서 보았을 때 모형은 흐름 특성을 높은 수준으로 재현하였으며 성공적으로 광역 범람 해석이 수행됨을 확인할 수 있었다. 또한 본 모형은 코드 구조의 단순화와 메모리 사용의 효율성을 고려하여, AMR 기법과 CPU 기반의 병렬 계산(OpenMP)을 결합한 방식을 적용하였다. 이러한 접근은 대규모 범람 해석에서 불필요한 연산 효율을 최소화하며 안정적인 계산 수행을 가능케 한다는 점에 의의를 가진다. 그러나 GPU가 수천 개 이상의 코어를 활용하여 대규모 병렬연산을 수행할 수 있는 잠재력을 보유하기 때문에, 향후 연구에서는 AMR 기법과 GPU 병렬화를 연계하는 방안을 모색할 필요가 있다. 이를 통해 계산 자원의 활용 효율을 한층 높이고, 광역 범람 해석에서 요구되는 계산 효율성과 공간적 정밀도를 동시에 극대화 할 수 있을 것으로 기대된다. 모형의 결과는 홍수 위험 지역의 공간적 분포와 침수심 등 정량적 정보를 제공함으로써 재해 예방 대책 수립의 기초 자료로 활용될 수 있다. 나아가 다양한 댐 방류 시나리오, 기후변화에 따른 극한 강우 사상 등 여러 조건하에서 반복적인 모의를 통하여 장래 이상 기후로 인하여 발생할 수 있는 위험 평가와 사전 대비 전략 마련에 중요한 자료로 활용될 수 있을 것으로 판단된다.














