1. 서 론
2. 대상 유역 및 자료
3. 연구방법
3.1 기상학적 및 수문학적 가뭄지수
3.2 베이지안 네트워크를 활용한 가뭄전이 발생확률 산정
4. 적용 및 연구 결과
4.1 가뭄 발생 특성
4.2 가뭄전이 발생확률 산정
4.3 계절별 가뭄전이 발생확률 비교
5. 결 론
1. 서 론
기상학적 가뭄은 장기간의 강수 부족을 비롯하여 높은 온도, 강한 바람, 낮은 상대습도, 많은 일조량과 구름의 감소, 증발산량의 증가 등에 의해서 발생된다. 기상학적 가뭄이 지속되면 토양 수분이 감소하고, 식생에 영향을 미치면서 농업적 가뭄이 발생한다. 이어서, 하천유출량이 감소되고, 댐, 저수지 그리고 지하수 등의 가용수자원이 감소하여 수문학적 가뭄이 발생된다. 이와 같이 수문순환과정을 따라 가뭄이 순차적으로 발생하는 과정을 가뭄전이(drought propagation)라고 한다. 이러한 가뭄전이는 주로 시간의 경과에 따라 기상학적 가뭄에서 수문학적 가뭄으로 발달하는 가뭄현상이 공간적으로 이동 및 확장하는 현상을 의미하기도 한다(Joseph et al., 2009).
가뭄전이 현상에 대한 연구는 주로 여러 가지 수문기상 인자들의 시계열을 비교하여 가뭄전이 현상을 확인하고, 가뭄의 발생양상에 따라 가뭄전이 패턴을 분석하는 것이었다(Peter, 2003; Van Loon et al., 2011; Van Loon and Van Lane, 2012; Zhao et al., 2014). 예를 들어, Peter (2003)은 영국의 Pang 지점의 강우, 토양수분, 지하수 수위, 하천유량 시계열의 비교를 통하여 가뭄이 발생하는 계절 및 발생 원인에 따라서 4가지 상황(일반적인 여름 가뭄, 겨울철 적은 강우의 영향으로 발생되는 여름 가뭄, 단기간 강우 부족으로 발생된 가뭄, 장기간 약한 강우 부족으로 서서히 발생되는 가뭄)으로 나누어 가뭄전이가 발생함을 확인하였다. 서로 다른 종류의 가뭄지수들을 대상으로 수행된 연구들에서는 상관계수, 자기상관계수, 그리고 교차 웨이블렛 등의 분석을 통하여 서로 다른 종류의 가뭄 발생에는 시·공간적인 연관성이 있다는 것이 확인되었다(Zhai et al., 2010; Wong et al., 2013; Haslinger et al., 2014; Thomas et al., 2015; Zhu et al., 2016). 예를 들어, Haslinger et al. (2014)은 네 종류의 기상학적 가뭄지수(Standardized Precipitation Index (SPI), Standardized Precipitation Evapotranspiration Index (SPEI), Z-index and self-calibrating Palmer Drought Severity Index (scPDSI))와 유량 사이의 상관성 분석을 통하여, scPDSI와 유량은 건조기인 8월부터 10월까지 높은 상관성을 가진다는 것을 확인하였다. Barker et al. (2016)은 다양한 시간규모의 SPI와 Standardized Streamflow Index (SSI)를 활용하여 기상학적 가뭄과 수문학적 가뭄 간의 상관성 분석을 수행하였다. 그 결과 기상학적 가뭄과 수문학적 가뭄 사이에는 서로 연관성이 있으며, 가뭄전이 현상은 기후와 유역에 영향을 받는다는 것을 확인하였다. Huang et al. (2017)은 다양한 시간규모의 SPI와 SSI에 대한 교차 웨이블렛 변환 분석을 통하여, 6개월 SPI와 SSI 사이에는 장·단기 시간 규모에서 양의 상관관계를 가진다는 것을 확인하였다.
하지만, 가뭄지수들 사이에 존재하는 연관성을 분석하는 것만으로는 가뭄전이 관계를 명확히 설명할 수가 없다. 최근에는 기상학적 가뭄과 농업적 가뭄 및 기상학적 가뭄과 수문학적 가뭄 사이의 확률론적 관계를 도출하기 위한 연구가 수행되고 있다. Shin et al. (2018)은 조건부 확률을 활용하여 기상학적 가뭄에서 수문학적 가뭄으로의 가뭄전이 발생확률을 산정하는 방안을 제시하였으며, Sattar et al. (2019)은 베이지안 네트워크를 활용하여 가뭄 강도와 지체시간 사이의 확률론적 관계를, Jehanzaib et al. (2020)은 기상학적 가뭄과 수문학적 가뭄 사이의 심도별 가뭄전이 발생확률을 산정하였다. Guo et al. (2020)은 베이지안 네트워크를 기반의 조건부 확률로 가뭄전이 관계를 분석한 바 있다.
본 연구에서는 기상학적 가뭄을 수문학적 가뭄에 영향을 미치는 인자로 가정하고 베이지안 네트워크를 활용하여 가뭄전이 관계를 조건부 확률을 이용하여 정략적으로 분석하였다. 여기서, 베이지안 네트워크의 결합확률을 비교적 간단히 산정하기 위하여 코플라(copula) 함수를 활용하였다. 특히, 가뭄전이의 분석 과정에서 수문학적 반응시간의 시공간적 변화를 추적하기 위해서 주단위의 가뭄지수를 활용하였다. 또한, 계절별 가뭄전이 발생확률을 비교함으로써 가뭄 모니터링을 집중해야하는 기간을 도출하였다.
2. 대상 유역 및 자료
본 연구의 대상지역은 한강유역으로 29개의 중권역(북한지역 제외)으로 구성되어 있다(Fig. 1). 유역면적은 26,355 km2(임진강 유역 제외)이며, 유로연장은 481.7 km으로 전 국토면적의 약 23%를 차지한다. 연평균 강수량은 약 1,348 mm (2006년 ~ 2015년 기준)이다.
본 연구에서는 1973년부터 2015년까지 기상청 종관기상관측장비 및 자동기상관측장비로 관측된 지점 강수자료를 Thiessen 가중법을 적용하여 유역 평균강수량을 산정하였다. 또한, 자연유출량의 경우, 기존 수자원장기종합계획에서 활용된 집중형 강우-유출 모형인 Tank 모형으로 산정된 유출량을 활용하였다.
3. 연구방법
3.1 기상학적 및 수문학적 가뭄지수
우리나라는 기상청에서 신뢰성 높은 장기간의 강수 자료를 제공하기 때문에, 기상학적 가뭄 분석에는 주로 SPI를 활용한다. 하지만, 농업 및 수문학적 가뭄에 대한 상황을 판단할 수 있는 신뢰성 있는 장기간의 관측자료가 충분하지 않기 때문에 관측자료를 기반으로 가뭄 전이를 판단하는 것은 쉽지 않다. 이와 같은 상황은 외국에서도 비슷하며, 주로 수문모형으로 생산되는 수문기상자료를 활용하여 가뭄전이 관계를 파악하고 있다(Van Loon, 2015). 따라서 본 연구에서는 장기간의 수문학적 가뭄지수를 산정하기 위하여 Tank 모형으로 산출된 자연유량 모의자료를 활용하여 Standardized Runoff Index (SRI)를 산정하였다.
SPI는 비교적 간단한 계산과정, 다중 시간규모, 표준화 및 유연성 등의 장점이 있기 때문에 가뭄분석에 널리 사용되고 있다(McKee et al., 1993; Vicente- Serrano et al., 2010; Zhu et al., 2019). SPI의 계산 과정은 다음과 같다.
1) 시간규모에 따라서 강수자료를 누적시킨다.
2) 누적 강수자료에 대한 확률분포모형을 선정하고 매개변수를 추정한다.
3) 적용된 확률분포함수를 표준정규분포로 변환하여 표준화된 가뭄지수를 생산한다.
이러한 과정은 강수량 이외에도 다른 수문변수에 적용할 수 있다. 예를 들어, 유출량에 적용하여 SRI를, 토양수분에 적용하여 Standardized Soil moisture Index를 산정할 수 있다(Barker et al., 2016; Vicente-Serrano et al., 2010). 본 연구에서는 SPI는 감마분포함수를, SRI는 대수정규분포함수를 적용하였으며, 매개변수는 최우도법으로 추정하였다.
일반적으로 가뭄지수가 -1.0 이하인 경우부터 가뭄상황으로 판단하나(McKee et al., 1993; Wu et al., 2017), 본 연구에서는 -1.0에서 0 사이의 건조상태(약한가뭄)을 추가적으로 고려하여 Table 1과 같이 가뭄 심도를 구분하였다. 대부분의 가뭄 관련 연구는 월 단위로 분석을 하지만, 월 단위의 시간규모로는 가뭄전이현상을 명확하게 구분할 수 없다. 따라서 본 연구에서는 주 단위로 SPI와 SRI를 산정하여 분석을 수행하였다.
Table 1.
Drought condition based on the SPI and SRI
3.2 베이지안 네트워크를 활용한 가뭄전이 발생확률 산정
수문순환 과정에 의하여 기상학적 가뭄이 지속되면 수문학적 가뭄의 발생으로 연결될 수 있다. 따라서 기상학적 가뭄 정보를 바탕으로 수문학적 가뭄에 대한 조기경보 및 예측이 가능하다. 그러나, 수문기상 인자들의 비선형적인 상관관계는 기상학적 가뭄과 수문학적 가뭄 간의 관계 역시 비선형적 대응 관계를 가지게 하고(Konapala and Mishra, 2020), 수문학적 가뭄으로의 전이 과정은 기후 및 유역의 영향을 크게 받기 때문에(Van Loon and Van Lanen, 2012) 가뭄전이 관계를 명확하게 도출하는 것은 쉽지 않다.
이에 따라 본 연구에서는 기상학적 가뭄과 수문학적 가뭄의 관계를 베이지안 네트워크를 활용하여 간단한 모형으로 도식화하고, 이를 바탕으로 가뭄전이 발생확률을 조건부 확률로 산정하였다. 또한, 조건부 확률 계산을 위한 결합확률의 계산을 기존의 베이지안 네트워크 추론 알고리즘보다 쉽게 접근하기 위하여 코플라 함수를 활용하였다. 본 연구에서 수행된 가뭄전이 발생확률을 산정하는 과정은 Fig. 2와 같다.
3.2.1 베이지안 네트워크
베이지안 네트워크는 베이즈 정리와 그래프 이론을 결합한 확률모형이다(Pearl, 1988). 베이지안 네트워크의 노드(node)는 확률변수를 나타내며, 노드간의 관계를 표현하는 호(arc)는 인과 관계를 나타낸다. 서로 연결된 노드의 인과 관계는 Eq. (1)과 같은 베이즈 정리를 바탕으로 분석된다(Pearl, 1988; Shi et al., 2020).
여기서, P()는 확률변수 의 사전확률이고, P(|y)는 사후확률로 y가 주어졌을 경우 의 조건부 확률이다. P(y|)는 가 주어질 경우 y의 조건부 확률이다. P(y)는 y의 사전확률 또는 경계확률이라 하며, 정규화 상수가 된다.
확률변수 X, Y, Z가 있을 때, Fig. 3과 같이 세가지 종류(수렴형, 분산형, 선형)로 베이지안 네트워크를 구성할 수 있다. 예를 들어, 첫 번째 그림(Fig. 3(a))에서, X과 Z는 독립변수이고, Y는 두 변수 X과 Z에 직접적인 영향을 받는 종속변수이다. 세 변수 사이의 종속관계는 노드와 화살표로 표현된다. 수렴형, 분산형, 선형 베이지안 네트워크에서의 결합확률은 각각 Eqs. (2), (3), (4)와 같이 표현된다.
3.2.2 코플라 함수
본 연구에서는 베이지안 네트워크 내의 결합확률을 산정하기 위하여 코플라 함수를 활용하였다. 코플라 함수는 임의의 주변분포에서 나오는 두 개 이상의 변수를 연결하여 유연한 결합확률을 추정할 수 있으며, 다변량 가뭄빈도분석에서 효과적인 도구로 널리 활용되고 있다(Shiau, 2006; Song and Singh, 2010; Hao and Singh, 2015; Salvadori and De Michele, 2015). X와 Y에 대한 시계열이 존재할 때, [0 1]에서 균일하게 독립적인 변수가 분포되어 있다면, 결합분포 는 Eq. (5)와 같이 나타낼 수 있다.
다양한 확률변수와 그에 부합하는 주변 확률분포를 기반으로 코플라 함수를 통해 결합분포확률을 결정할 수 있다. 또한, 각 변량이 강한 의존성을 지니고 있으면 보다 현실적인 모형을 구축할 수 있다. Nelsen (2007)은 다양하고 간편한 확률분포형에 적용하기 위해 5개의 코플라 함수를 제안하였으며, 각각의 코플라 함수는 Table 2와 같다. Table 2에서 Archimedean 코플라에 속하는 Frank, Clayton, Gumbel 코플라는 수문학적 빈도 분석에도 널리 활용되고 있다(Chen et al., 2015; Zscheischler and Seneviratne, 2017).
Table 2.
Copula functions used in this study
| Name of copula | Joint distribution function |
| Gaussian | |
| Clayton | |
| Frank | |
| Gumbel | |
| Student t |
3.2.3 가뭄전이 발생확률
수문순환과정에 의하여 대기, 지표수, 지하수는 서로 밀접하게 연결되어 있다. 따라서, 대기에서 발생되는 기상학적 가뭄, 토양에서 발생되는 농업적 가뭄, 지표수와 지하수에서 발생하는 수문학적 가뭄 역시 서로 연관되어 있다. 선행 연구에 의하면 기상학적 가뭄에서 수문학적 가뭄으로 가뭄이 전이되면서, 가뭄사상의 갯수는 감소하고 가뭄심도는 증가하는 경향이 있다(Tallaksen et al., 2009; Van Loon and Van Lanen, 2012; Wong et al., 2013; Barker et al., 2016). 가뭄전이가 발생되면서 나타나는 특성을 Van Loon (2015)은 4가지(풀링, 감쇠, 지체, 연장)로 제시하였다. 이러한 가뭄전이 특성은 Shin et al. (2018)이 국내 자료를 분석한 결과에서도 확인된 바 있다.
수문학적 가뭄으로 전이가 발생하는 과정은 일반적인 강수량 부족으로 인해 기상학적 가뭄에서 수문학적 가뭄으로 즉각적으로 발달하는 현상 이외에도 장기간의 약한 강우로 인해 수문학적 가뭄으로 서서히 발달하는 가뭄, 평균 강수 발생 상황이나 증발산으로 인해 수문학적 가뭄으로 전이되는 가뭄 등 다양한 상황으로 발생될 수 있다(Peter, 2003). 이 때문에 본 연구에서는 강우 부족으로 발생되는 기상학적 가뭄이 선행된 이후 곧바로 발생되는 수문학적 가뭄으로 한정하여 가뭄전이 발생확률을 산정하였다.
기상학적 가뭄이 발생한 조건 아래 수문학적 가뭄이 발생하는 전이 현상의 발생확률은 통계학적인 관점에서 Fig. 4와 같이 간단하게 베이지안 네트워크 모형으로 구현하는 것이 가능하다. 이때, 가뭄지수를 활용하여 각각의 확률변수 SPI (spi1, spi2, ..., spin)와 SRI (sri1, sri2, ..., srin)가 주어져 있을 때, 의 조건 아래 가 발생될 확률()은 Eq. (6)과 같이 표현될 수 있다. 본 연구에서는 Eq. (6)에 제시한 조건부 확률을 가뭄전이 발생확률로 정의하고, 코플라 함수를 활용하여 산정하였다.
여기서, C는 코플라 함수에 대한 결합누적확률(joint cumulative probability)이고, 와 는 각각 SPI와 SRI에 대한 누적분포함수(cumulative distribution function, CDF)이다.
일반적으로 가뭄 심도는 4단계(정상 및 습함, 보통, 심한, 극심한 가뭄)으로 구분되고 있으나, 본 연구에서는 Table 1과 같이 0 에서 -1.0 까지의 약한가뭄(건조상태)를 포함하여 5단계로 구분하였다. 각각의 기상학적 가뭄 상태(Dry, MD, SD, ED)에서 수문학적 가뭄의 가뭄 상태(SRI < -1.0)로의 가뭄 전이 발생확률은 Fang et al. (2019a, b)를 참고하여 Eqs. (7), (8), (9), (10)과 같이 계산할 수 있다.
이어서, 임의의 기상학적 가뭄 상태(예를 들어, SPI0 = -1.20)로부터 수문학적 가뭄으로의 전이 발생확률은 Madadgar and Moradkhani (2013)과 Fang et al. (2019a, b)에서 제시한 수식(Eq. (11))을 활용하여 산정할 수 있다.
여기서, 는 코플라 함수의 확률밀도함수(probability density function, PDF), 와 는 각각 SPI와 SRI의 PDF이다. 특정 기상학적 가뭄 조건에 대한 조건부 확률 는 Eq. (11)을 바탕으로 산정 가능하며, 특정 임계값까지의 ()는 곡선 아래 면적으로 산정될 수 있다.
4. 적용 및 연구 결과
4.1 가뭄 발생 특성
본 연구에서는 가뭄전이 현상을 효과적으로 파악하기 위하여 주단위로 SPI와 SRI를 산정하였다. 강우누적기간은 기존 연구에서 계절 변화의 영향을 고려하여 3개월 가뭄지수를 활용한 것을 고려하여(Wu et al., 2017; Zhu et al., 2019; Chen et al., 2020), 12주(3개월) SPI와 SRI를 활용하였다. 예를 들어, 남한강상류 유역(1001 중권역)의 SPI와 SRI 시계열은 Fig. 5와 같다. Fig. 5에서 색칠된 부분은 각각의 지수가 -1.0 이하로 내려갔을 경우이며, 붉은색에 가까울수록 가뭄이 심한 것이다. Fig. 5에 의하면, SPI가 SRI 보다 가뭄사상의 갯수가 많다. SRI는 SPI보다 가뭄사상의 갯수가 적은 대신, 가뭄 심도가 큰 붉은색 부분이 길게, 즉 심도가 큰 가뭄이 장기간 발생한다는 것을 확인할 수 있다. 남한강상류 유역의 경우, 전체 SPI 시계열에서 일주(one week)의 단기 가뭄사상을 제외하고 추출된 기상학적 가뭄사상은 68개이며, 평균 지속기간은 5.16주(약 1.30달), 평균 심도는 -7.56으로 산정되었다. SRI 시계열을 활용하여 추출된 수문학적 가뭄사상은 45개(일주의 단기 가뭄 사상을 제외)이며, 평균 지속기간은 8.18주(약 2달), 평균 심도는 -12.23으로 산정되었다. 이러한 결과는 수문학적 가뭄은 기상학적 가뭄보다 가뭄사상 수는 감소하고 가뭄 심도는 증가하는 경향이 있다는 기존의 연구결과와 동일하다(Shin et al., 2018). 모형기반의 유출량으로 산정된 수문학적 가뭄의 추가적인 검토를 위하여 국가수자원정보시스템(WAMIS)에서 제공하는 가뭄피해와 비교하였다. 국가수자원정보시스템에 의하면 남한강상류 유역은 1994 ~ 1995, 2001 ~ 2002, 2008 ~ 2009, 2015년도 농작물피해, 제한급수와 같은 가뭄피해가 발생한 바 있다. SPI와 SRI 역시, 해당 기간을 가뭄으로 표출하였다. 이와 같은 근거를 바탕으로 본 연구에서는 수문학적 가뭄의 판단에 Tank 모형 기반의 유출량을 활용해도 무방하다는 것을 확인하였다.
4.2 가뭄전이 발생확률 산정
4.2.1 코플라 함수를 활용한 다변량 결합확률
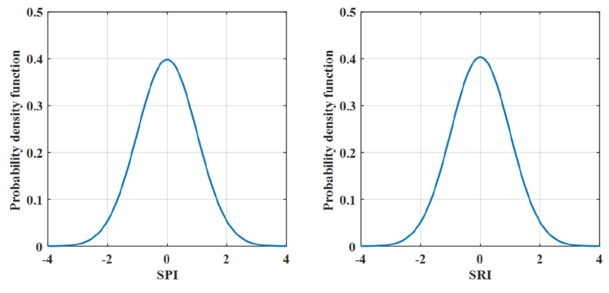
베이지안 네트워크 모형을 기반으로 가뭄전이 발생확률을 산정하기 위하여 코플라 함수를 활용하여 결합확률을 산정하였다. 결합확률분포함수의 산정에 앞서 SPI와 SRI 가뭄시계열 자료를 활용하여 주변분포확률함수를 산정하였다. 본 연구에서는 다양한 확률분포(Gumbel, GEV, Normal, Logistic and Gamma)에 대하여 K-S (Kolmogorov-Smirnov) 검정을 통하여 중권역별로 최적의 확률분포를 선정하였다. 대부분의 지역에서 정규분포가 최적 분포함수로 선정되었으며, 이는 SPI와 SRI가 정규화 과정을 거친 것이기 때문이다. Fig. 6은 남한강상류 유역의 SPI와 SRI의 확률밀도함수를 도시한 것이다.
결합확률을 산정하기 위하여 5가지의 코플라 함수(Normal, Clayton, Frank, Gumbel, student’t copula)의 매개변수를 최우도법으로 추정하였다. 또한 최적의 코플라 함수를 선정하기 위하여 Log-likelihood를 활용하였다. Log-likelihood는 다양한 함수 중에서 적합성이 높은 함수를 선정하기 위해서 사용되며, 큰 값으로 산정되는 코플라 함수가 최적 함수로 선택된다. 본 연구에서는 대부분의 유역에서 Gumbel 코플라가 최대우도를 가짐으로써 최적의 코플라 함수로 선정되었다.
4.2.2 가뭄심도별 가뭄전이 발생확률
본 연구에서는 가뭄전이 발생확률을 산정하기 위하여 Table 1에서 구분된 기상학적 가뭄 상태에서 수문학적 가뭄 상태(SRI < -1.0)으로의 전이 발생확률을 산정하였다. Eqs. (7), (8), (9), (10)을 활용하여 산정된 가뭄 심도별 가뭄전이 발생확률은 Table 3과 같다. Table 3에서 가뭄전이 발생확률은 기상학적 가뭄의 약한가뭄(건조상태) (Dry, -1 < SPI ≤ 0)에서는 0.096 ~ 0.163, 보통가뭄(MD, -1.5 < SPI ≤ -1)에서는 0.413 ~ 0.633, 심한가뭄(SD,−2.0 < SPI ≤ -1.5)에서는 0.643 ~ 0.919, 극심한 가뭄(ED, SPI ≤ -2.0)에서는 0.825 ~ 0.983으로 계산되어, 기상학적 가뭄의 단계가 심화될수록 수문학적 가뭄으로의 전이 발생확률이 증가하는 것으로 나타났다. 극심한 가뭄에서 가뭄전이 발생확률이 높았던 5개 중권역(1006, 1014, 1021, 1023, 1302, 1303)은 보통, 심한 가뭄에서도 모두 동일하게 가뭄전이 발생확률이 높은 중권역으로 나타났으나, 약한 가뭄에서는 가뭄전이 발생확률이 낮은 것으로 확인되었다. 반면에 약한 가뭄에서의 가뭄전이 발생확률이 가장 높은 5개 중권역(1010, 1011, 1012, 1015, 1017)은 보통, 심한, 극심한 가뭄 상태에서 가뭄전이 발생확률이 낮게 산정되는 경향이 나타났다.
Table 3.
Propagation probabilities of different classes SPI into SRI
4.2.3 가뭄전이 발생확률 분포
기상학적 가뭄의 가뭄단계가 아닌, 특정 기상학적 가뭄지수 값에 따른 수문학적 가뭄으로의 전이 발생확률을 Eq. (11)을 활용하여 산정하였다. 예를 들어, 기상학적 가뭄지수 SPI 값이 -2.0일 경우, 가뭄전이 발생확률을 산정하면 Fig. 7과 같이 확률분포로 표현할 수 있다. Fig. 7은 SPI가 -3.0, -2.0, -1.0인 경우의 조건부 확률분포 즉, 가뭄전이 발생확률 곡선을 나타낸 것으로, SPI 값이 작아질수록 조건부 PDF는 분산이 증가하면서 왼쪽으로 이동하는 경향이 있다. 즉, 기상학적 가뭄 심도가 클수록(마이너스 값이 커질수록) 수문학적 가뭄 역시 심도가 큰 가뭄으로의 전이 발생확률이 증가한다는 것을 알 수 있다. Fig. 7에서 조건부 확률 곡선 아래의 면적을 계산하면 수문학적 가뭄 단계별 전이 발생확률 산정이 가능하다.
4.3 계절별 가뭄전이 발생확률 비교
계절별 기상학적 가뭄에서 수문학적 가뭄으로의 이동 특성을 살펴보기 위하여 Eq. (12)의 조건부 확률 산정식을 활용하여 계절별로 가뭄전이 발생확률을 산정하였다.
이어서, 산정된 계절별 가뭄전이 발생확률의 공간적 분포를 Fig. 8에 제시하였다. 전이 발생확률의 분포를 살펴보면, 봄에는 0.54 ~ 0.72, 여름에는 0.63 ~ 0.88, 가을에는 0.71 ~ 0.89, 겨울철에는 0.41 ~ 0.62의 값의 범위를 가지는 것으로 나타났다. 이를 바탕으로 여름과 가을에는 발생된 기상학적 가뭄의 약 75% 정도의 가뭄이 수문학적 가뭄으로 전이된다는 것을 예상할 수 있다. 계절별로 가뭄전이 확률이 높은 유역은 봄, 여름, 가을, 겨울 순서대로, 1003, 1017, 1006, 1024 유역이다. 1006 유역의 경우, 모든 계절에서 상위 10위에 속하는 가뭄전이 발생확률이 산정되었으므로, 기상학적 가뭄 발생 시 수문학적 가뭄으로의 전이발생 가능성이 높은 지역으로 기상학적 가뭄이 발생될 경우 우선적으로 가뭄대응이 필요하다. 1002, 1021, 1023, 1302 유역은 3개의 계절에서 가뭄전이 발생확률이 높게 발생되는 경향이 확인되었으며, 해당 유역은 1006 유역 다음으로 가뭄대응 이루어져야 한다. 이어서, 여름과 가을철의 가뭄전이 발생확률을 비교하면 8개의 중권역(1001, 1008, 1009, 1010, 1011, 1012, 1024, 1201)은 여름철에 가뭄전이 발생확률이 높았으며, 나머지 22개 유역은 가을철에 가뭄전이 발생확률이 높게 산정되었다. 계절별 가장 낮은 가뭄전이 발생확률은 전체 30개 유역 모두 겨울철에 발생하였다. Fig. 9의 박스그래프를 활용하여 가뭄전이 발생확률의 전체적인 경향성을 결과를 비교하면, 봄부터 서서히 증가하다가 가을에 기상학적 가뭄에서 수문학적 가뭄으로의 가뭄전이 발생확률이 가장 높아지며, 겨울철에 가장 낮아진다.
겨울철 가뭄 전이확률이 낮은 원인을 확인하기 위하여 남한강상류 유역(Fig. 10(a))과 춘천댐 유역(Fig. 10(b))의 SPI와 SRI를 계절별로 박스그래프를 작성하였다. SPI의 경우 -1.0 이하의 값은 계절별로 약간씩 차이가 있으나 두드러진 차이는 보이지 않는다. SRI는 SPI과 비교하여 계절별 차이가 조금 더 큰 편이며, 겨울철의 경우는 여름과 가을과 비교하여 확연하게 적다는 것을 확인할 수 있다. 이는 계절별 가뭄전이 발생확률과 유사한 변화양상을 나타내는 것이다. 해당 결과를 바탕으로, 겨울철 수문학적 가뭄의 발생확률이 낮기 때문에 기상학적 가뭄에서 수문학적 가뭄의 전이 발생확률도 다른 계절에 비하여 낮게 산정된 것으로 추정할 수 있다. 계절별 가뭄전이 발생확률 결과를 바탕으로 한강 중권역의 경우 여름철과 가을철에 기상학적 가뭄이 발생될 경우, 수문학적 가뭄으로 발전될 가능성이 높으며, 해당 기간 동안은 가뭄 모니터링을 보다 철저히 수행해야 한다.
5. 결 론
기상학적 가뭄은 강수의 부족으로 정의할 수 있으나, 수문학적 가뭄은 여러 가지 요인에 의해 복합적으로 발생하는 현상이다. 기상학적 가뭄과 수문학적 가뭄 사이의 관계를 단순한 상관관계를 이용하여 분석하는 것은 한계가 있다. 이에 따라 본 연구에서는 기상학적 가뭄을 수문학적 가뭄 발생의 선행 조건으로 판단하여, 두 가뭄 사이의 전이관계를 베이지안 네트워크를 활용하여 분석하였다. 베이지안 네트워크는 복잡한 관계를 가지는 시스템을 변수들 간의 인과관계로 표현하는 것이 가능하나, 사후확률 추론을 위한 결합확률의 산정과정이 복잡하다. 이에 따라 본 연구에서는 코플라 함수를 활용하여 비교적 간단하게 베이지안 네트워크의 조건부확률을 계산하였다.
기상학적 가뭄과 수문학적 가뭄의 판단을 위하여 한강 중권역 유역을 대상으로 SPI 와 SRI를 산정하였다. SPI는 해당 유역의 강우량이, SRI는 SPI 산정에 활용된 강우량을 입력자료로 하여 Tank 모형을 활용하여 모의된 자연유출량이 활용되었다. 본 연구에서 활용된 유출량 자료의 경우 강우-유출 모형 기반의 자료로써, 유출모형과 강우 입력 자료의 영향으로 유출량 값의 변화가 발생할 수 있다. 하지만, 인간의 개입이 없는 자연 상태로의 수문순환과정에 의한 가뭄의 전이 관계를 분석하기 위해서는 모형 기반의 유출량이 활용되어야 한다.
기상학적 가뭄 심도에 따른 단계별 가뭄전이 발생확률을 산정한 결과, 기상학적 가뭄이 심화될수록 수문학적 가뭄으로의 전이 발생확률이 증가되는 것으로 나타났으며, 극심한 기상학적 가뭄일수록 수문학적 가뭄으로 발달되기 쉽다는 것을 확인할 수 있었다. 기상학적 가뭄지수 값에 따른 수문학적 가뭄으로의 전이 발생확률 곡선에서도 역시 동일한 결과가 도출되었다. 마지막으로, 계절별 가뭄전이 발생확률 비교를 통하여 여름과 가을철의 수문학적 가뭄으로의 전이 확률이 높게 산정되고, 겨울에는 낮게 계산되는 것을 확인할 수 있었다. 우리나라의 기후학적 특성상 여름철에 태평양 고기압의 영향으로 변화되는 장마기간으로 인해 발생되는 기상학적 가뭄이 여름이나 가을에 수문학적 가뭄으로 전이되는 경향이 나타나기 때문으로 추정된다.
본 연구는 단순한 베이지안 네트워크 모형을 활용하여 기상학적 가뭄과 수문학적 가뭄에 대해서만 다루었으나, 베이지안 네트워크 모형의 확장을 통하여 농업적 가뭄을 포함하여 세 종류의 가뭄에 대한 전이 발생확률 산정이 가능할 것으로 판단된다. 가뭄들 사이의 관계 도출은 효과적인 가뭄 관리를 위하여 지속적으로 수행되어야 하며, 해당 연구 결과들은 앞으로 발생할 수 있는 대규모의 가뭄에 적극적으로 대응할 수 있는 자료로 활용될 수 있을 것이다.












